출원번호 10-2019-0148397
출원일자 2019년11월19일
심사청구일자 2022년09월20일
등록번호 10-2826075
등록일자 2025년06월24일
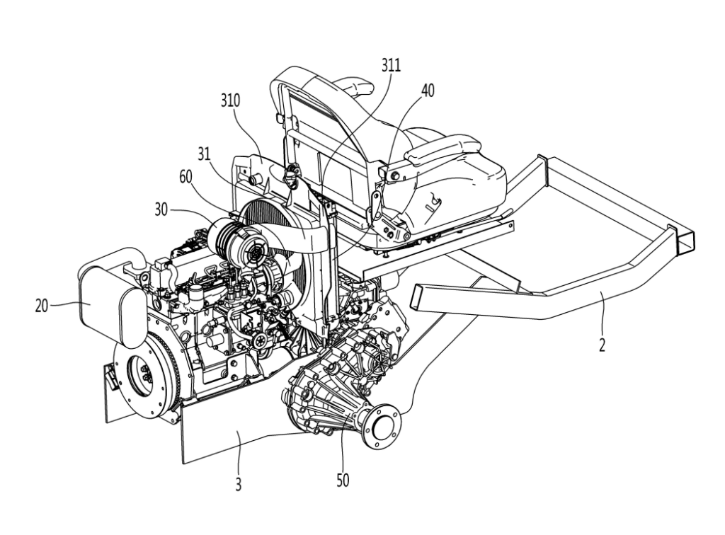
발명의 요약 : 본 실시예의 예초기는, 전후 방향으로 연장되는 기체 프레임으로서, 전방에 배치되는 전방 프레임과, 상기 전방 프레임에 연결되는 후방 프레임과, 상기 전방 프레임 또는 후방 프레임 상에 마련되는 좌석과, 상기 좌석의 하측에 배치되는 트랜스미션과, 상기 트랜스미션의 후방에 배치된 엔진과, 상기 엔진에서 배출된 배기가스에 포함된 물질을 포집하기 위한 필터가 구성되거나, 상기 배기가스의 배출에 의해 발생되는 소음을 줄이기 위한 구성이 구비되는 배기가스 장치와, 상기 배기가스 장치의 전방이면서, 상기 엔진의 상측에 배치되는 에어클리너와, 상기
에어클리너로 외기를 공급하기 위한 에어 흡기구와, 상기 에어클리너와 좌석 사이에 배치되는 라디에이터와, 상기 라이에이터의 냉각면을 통해 외기를 유입하기 위한 냉각팬을 포함하고, 상기 에어 흡기구의 일단은 상기 에어클리너에 결합되고, 타단은 상기 라디에이터 측방향에 위치하도록 배치되는 것을 특징으로 한다.
도면

